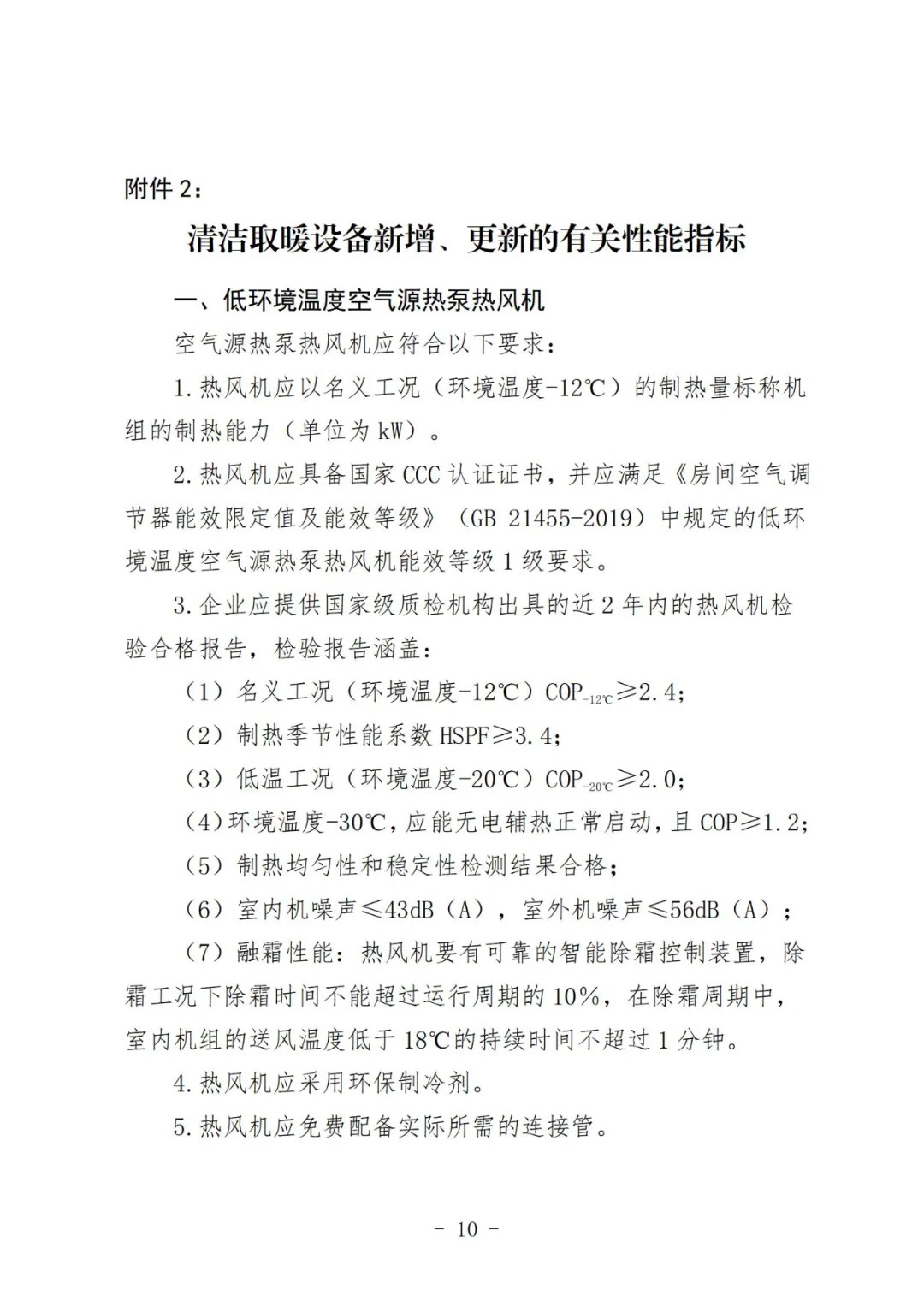
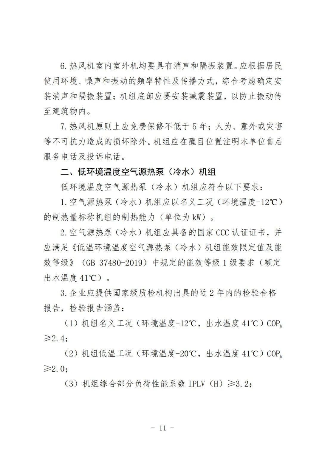
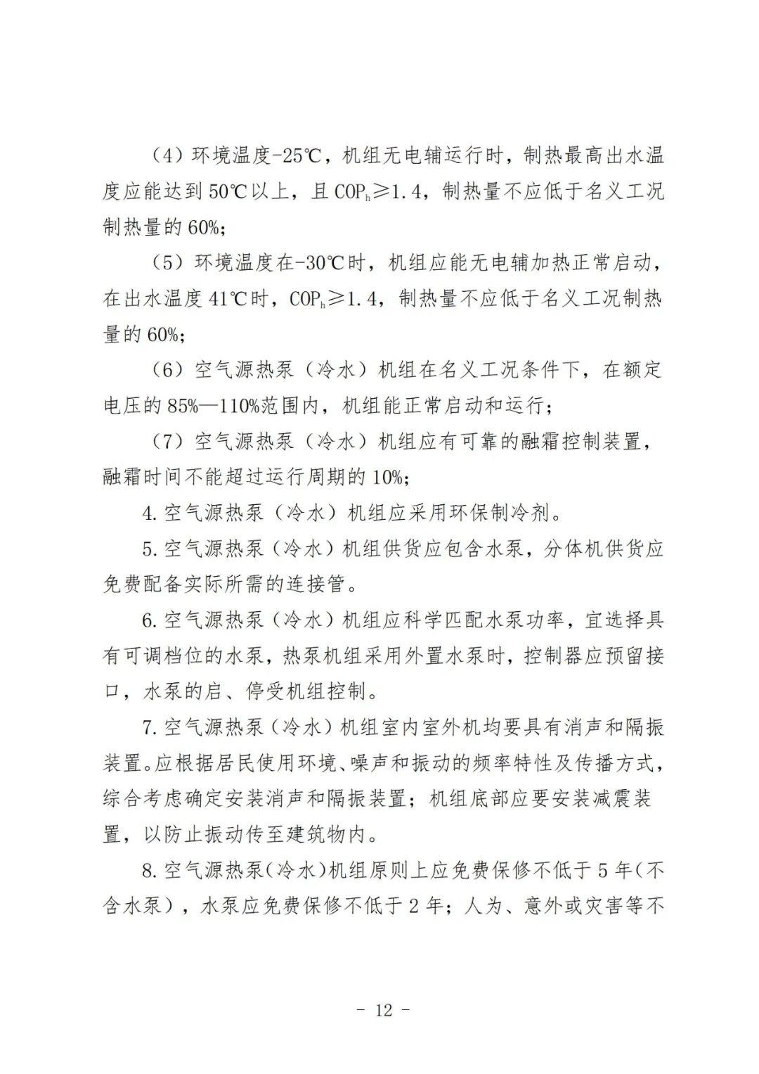
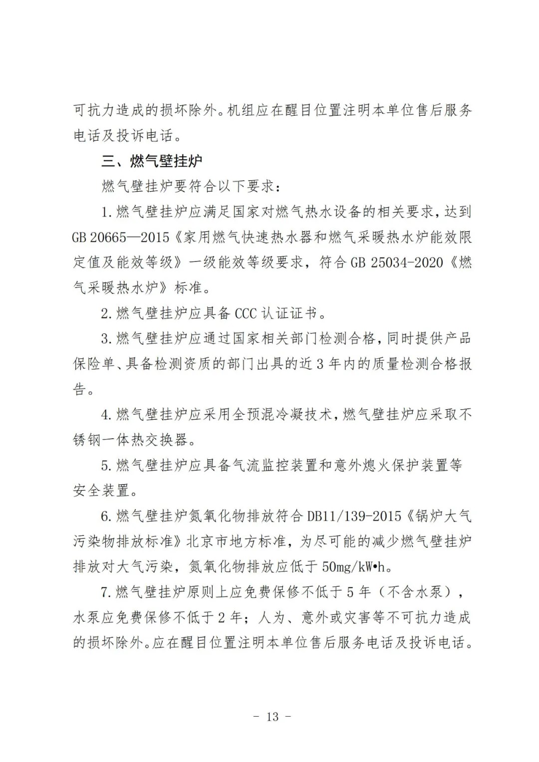
日前,北京市人民政府发布关于对《密云区农村地区清洁取暖设备更新工作实施方案(征求意见稿)》公开征集意见的公告。根据征求意见稿内容显示,更新的设备以节能高效、使用便捷的空气源热泵和燃气壁挂炉为主,鼓励使用新技术、新装备。
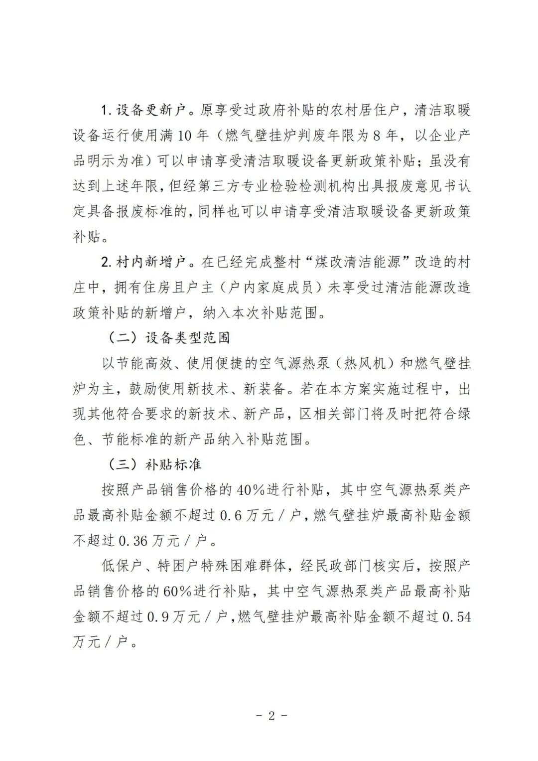
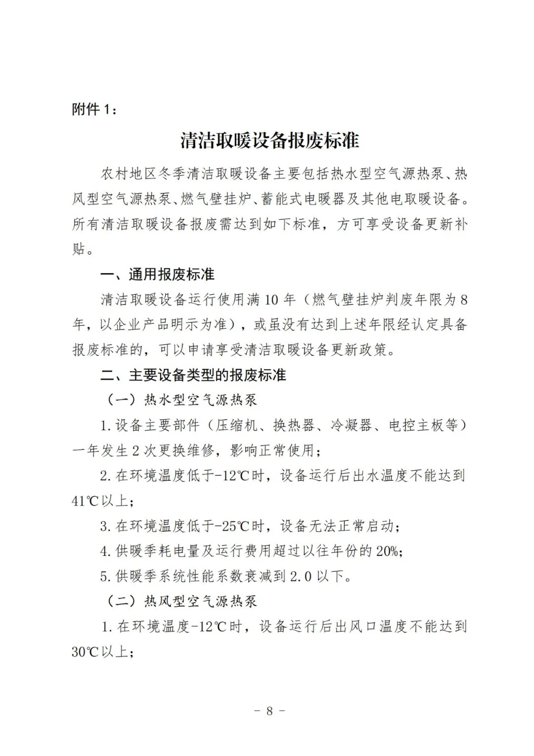
征求意见稿指出,设备更新的对象分为设备更新户和村内新增户。设备更新户为原享受过政府补贴的农村居住户,清洁取暖设备运行使用满10年(燃气壁挂炉判废年限为8年,以企业产品明示为准)可以申请享受清洁取暖设备更新政策补贴;虽没有达到上述年限,但经第三方专业检验检测机构出具报废意见书认定具备报废标准的,同样也可以申请享受清洁取暖设备更新政策补贴。在已经完成整村“煤改清洁能源”改造的村庄中,拥有住房且户主(户内家庭成员)未享受过清洁能源改造政策补贴的新增户,纳入本次补贴范围。
补贴标准方面,征求意见稿指出,按照产品销售价格的40%进行补贴,其中空气源热泵类产品最高补贴金额不超过0.6万元/户,燃气壁挂炉最高补贴金额不超过0.36万元/户。
低保户、特困户特殊困难群体,经民政部门核实后,按照产品销售价格的60%进行补贴,其中空气源热泵类产品最高补贴金额不超过0.9万元/户,燃气壁挂炉最高补贴金额不超过0.54万元/户。
以下为征求意见稿原文:

关于对《密云区农村地区清洁取暖设备更新工作实施方案(征求意见稿)》公开征集意见的公告
根据《关于印发北京市农村地区清洁取暖设备更新工作指导意见的通知》等文件精神,区农业农村局拟定了《密云区农村地区清洁取暖设备更新工作实施方案(征求意见稿)》,现公开向社会公众征求意见,欢迎社会各界提出意见建议。
公开征集意见时间为:2024年11月21日至11月27日。
意见反馈渠道如下:
1.电子邮箱:nongyncj@bjmy.gov.cn。
2.通讯地址:北京市密云区水源东路358号B座(请在信封上注明“意见征集”字样)
3.电话:010-69041735
4.传真:010-69041735
5.登录密云区人民政府网站(https://www.bjmy.gov.cn)北京市人民政府网站(https://www.beijing.gov.cn),在“政民互动”版块下的“政策性文件意见征集”专栏中提出意见。
北京市密云区农业农村局
2024年11月21日
附件1:《密云区农村地区清洁取暖设备更新工作实施方案(征求意见稿)》
附件2:《密云区农村地区清洁取暖设备更新工作实施方案(征求意见稿)》起草说明














